Nachhaltige Entwicklung im volkswirtschaftlichen Unterricht
Nachhaltige Entwicklungim volkswirtschaftlichen Unterricht

Wirtschaftswachstum und Wachstumskritik

Wirtschaftswachstum = Prozentuale Zunahme des BIP im Vergleich zum Vorjahreswert

 

Nominales Wirtschaftswachstum = Prozentuale Zunahme des BIP im Vergleich zum Vorjahreswert in Preisen des jeweiligen Jahres

 

Reales Wirtschaftswachstum = Prozentuale Zunahme des BIP im Vergleich zum Vorjahreswert in Preisen eines Basisjahres (d.h. “preisbereinigt”, reine Mengenzunahme)

Ökonomische und soziale Dimension:

“Wachstum, Wachstum über alles...” Diese Abwandlung der verpönten ersten Strophe des Deutschlandliedes entspricht jedoch genau den Wertigkeiten unserer Wirtschafts- und Gesellschaftspolitik... und sollte doch genauso verpönt sein wie der Text des Originals von Hoffmann von Fallersleben. Der Absolutheitsanspruch wird in den letzten Jahren wieder seltener in Frage gestellt. Die Wachstumskritik der 1970er und 80er Jahre ist in den Hintergrund gedrängt worden. Und so erfährt der Lehrende von seinen Schülerinnen und Schülern, an denen das jahrelange Trommelfeuer in den Medien nicht spurlos vorübergegangen ist, auf die Frage nach dem Sinn und Zweck des Wirtschaftens: “Wir müssen wirtschaften, um die Wirtschaft anzukurbeln(1).” Wirtschaft, Wirtschaftswachstum als Selbstzweck. Dieses Mantra scheint sich erfolgreich in den Köpfen der Menschen festgesetzt zu haben. Doch genau hier kollidiert die konventionelle Wirtschaftsauffassung mit dem Paradigma der Nachhaltigen Entwicklung. Letztere bevorzugt eine Ent-Wicklung hin zu einem qualtitativ besseren Zustand anstatt einer quantitativen Ausweitung der Wirtschaftsaktivitäten, wie im gesellschaftlichen Mainstream verinnerlicht worden ist.

Die Wirtschaftswissenschaften selber haben einen nüchterneren Zugang zur Idee des Wirtschaftswachstums: “Wirtschaftliches Wachstum ist notwendig, damit andere Ziele und Vorstellungen leichter und besser verwirklicht werden können.”(2)
Als andere Ziele und Vorstellungen werden genannt:

  • Erhöhung des Volkseinkommens und damit des Wohlstands der Bevölkerung
  • Höheres Güterangebot und damit bessere Güterversorgung der Bevölkerung
  • Sicherung bzw. Schaffung von Arbeitsplätzen
  • Erleichterung der Umverteilung von Einkommen und Vermögen
  • Erhöhung der Staatseinnahmen und dadurch bessere Finanzierungsmöglichkeit für öffentliche Aufgaben.

Somit räumt die Wirtschaftswissenschaft in der Tat ein, dass Wirtschaften oder Wachstum an sich keinen Selbstzweck darstellt – entgegen der öffentlichen Wahrnehmung.

 

Allerdings müssen die vorgeblich zu erreichenden Ziele auch kritisch bewertet werden:

  • Mit steigendem Wirtschaftswachstum geht in den meisten Volkswirtschaften auch eine Erhöhung des Volkseinkommens einher. In einigen Ländern des Südens sollte man aber die Volkswirtschaftlichen Gesamtrechnungen genauer unter die Lupe nehmen – das rein produktionsorientierte BIP lässt nämlich das Volkseinkommen unberührt, wenn die Wachstumszuwächse durch Einkommenstransfer ins Ausland abfließen. Für die entwickelten Volkswirtschaften des Westens gilt die Formel mit Einschränkungen (auch in Deutschland steigt das BIP in der Regel stärker als das Volkseinkommen). Über Fragen des Wohlstands und der Einkommensverteilung siehe Anmerkungen im Kapitel “VGR”. Gerade für die Bundesrepublik ließ sich ja zwischen 2004 und 2008 eine Rückentwicklung der Reallöhne trotz Wirtschaftswachstum feststellen.(3)
  • Eine bessere Güterversorgung liegt nur dann vor, wenn das Wachstum durch Zuwächse im privaten Konsum (und nicht nur im Export oder Investitionssektor) entstanden ist. Die Statistik zeigt, dass seit dem Jahr 2000 praktisch kaum noch Zuwächse der privaten Konsumausgaben zu verzeichnen waren. Offensichtlich ist der Zusammenhang Wirtschaftswachstum – Güterversorgung nicht so eindeutig, wie in der Theorie dargestellt.(4) Zahrnt/Seidl sprechen weiterhin vom “Scheinwachstum”, da zu prüfen gilt, inwiefern bislang privat organisierte Güterproduktion (Kindererziehung, Subsistenzwirtschaft) durch Marktlösungen substituiert worden sind (Wechsel von Tätigkeiten vom informellen in den formellen Sektor); schließlich geht ein nicht zu quantifizierender Anteil am BIP auf Güter zurück, für die nur über Werbemaßnahmen künstlich ein Bedarf erzeugt wurde, oder auf Güter, die lediglich auf Grund von Scheininnovationen und geplanten Verschleiß abgesetzt werden können.(5)
  • Das gängigste und schlagkräftigste Argument Pro-Wirtschaftswachstum ist das Arbeitsplatzargument. Und sicherlich ist dies auf den ersten Blick auch korrekt: In einem Wirtschaftssystem, das einen jährlichen (Arbeits-)Produktivitätsfortschritt von 1,25-2% aufweist, bedarf eines ebensolchen Wirtschaftswachstums um die Beschäftigung zu halten. Man spricht von der sogenannten “Beschäftigungsschwelle”.(6) Nichtsdestotrotz muss auch dieses Argument aus Sicht einer nachhaltigen Entwicklung relativiert werden: Die Beschäftigungsschwelle existiert eben insbesondere in einem Wirtschaftssystem, das seit Jahrhunderten auf eine Steigerung der Arbeitsproduktivität gepolt ist – und darüber hinaus auch noch den größten Teil seines Steuer- und Abgabenaufkommens dem Faktor Arbeit aufbürdet.(7) Eine an der nachhaltigen Entwicklung ausgerichtete Steuer- und Wirtschaftspolitik würde den Fokus weg von der Steigerung der Arbeitsproduktivität hin zur Ressourcenproduktivität lenken. Damit entfiele weitgehend der Zwang zum Wirtschaftswachstum zum Zwecke der Erhaltung von Arbeitsplätzen.
    Dieses Argument in den Debatten zu entkräften ist schon deshalb schwierig, als das Schlagwort von “Wachstum und Beschäftigung” in der politischen Rhetorik an der Tagesordnung ist. Googlet man diese Kollokation, so erhält man erstaunliche 428000 Treffer, und zwar fast ausschließlich aus politischen Publikationen und nicht wissenschaftlichen (zum Vergleich: “Nachhaltige Entwicklung”, die in allen gesellschaftlichen Bereichen diskutiert wird, kommt auf 926000, aber gerade doppelt so viele Einträge). Die Frage drängt sich auf, warum politische Interessenvertreter nicht müde werden, Wirtschaftswachstum und Beschäftigungszuwachs als Gleichklang zu formulieren – reichen denn Strategien zur Steigerung der Beschäftigung selber nicht aus? Bedarf es wirklich einer Gehirnwäsche der Bevölkerung, damit Beschäftigungszuwächse ohne Wirtschaftswachstum gar nicht mehr gedacht werden können?
  • Wirtschaftswachstum erleichtert die Umverteilung von Einkommen – die Vermögensentwicklung in Deutschland und den meisten Industrienationen zeigt statistisch keinen Fall, in dem auch Vermögen von “oben” nach “unten” umverteilt worden wäre.(8) Die Offenlegungspflichten im Rahmen des ALGII (Hartz IV) führen wohl eher zum umgekehrten Effekt. Allerdings fragt sich, ob die Steuer- und Wirtschaftspolitik nicht auch andere Möglichkeiten hat, dass Arbeitseinkommen am Markt zum Leben reichen und staatliche Umverteilung erst gar nicht notwendig ist (z.B. Mindestlöhne).
    Der Oldenburger Ökonom Niko Paech erläutert in seinem Vortrag “Wachstum oder Wohlstand” den Teufelskreis von Hoffnungen auf sozialen Ausgleich und dem Zwang weiteren Wachstums(9):
  • Der Lehrbuchhoffnung, dass Verteilungskämpfe durch Wirtschaftswachstum zu vermeiden seien, erteilte auch der Vorsitzende des Rates der Wirtschaftsweisen, Wolfgang Wiegard, anlässlich der Vorstellung des Berichts der Wirtschaftsweisen an die Bundesregierung 2002 eine Absage: Um der Wirtschaft den Weg zu mehr und vor allem stetigem Wachstums zu ebnen, "brauchen wir in Deutschland mehr soziale Ungleichheit".(10)
  • Ganz klar: einer der wichtigsten Wachstumstreiber ist der Staat selber, welchem durch Wirtschaftswachstum, an das das Steuer- und Abgabenaufkommen letztlich gekoppelt ist, neue Möglichkeiten der Ausgabenfinanzierung erwachsen. Daher erscheint es rational, dass Politiker neues Wirtschaftswachstum generieren wollen. Insbesondere seit die staatlichen Haushalte mehr und mehr durch Defizite und damit verbundene Zinszahlungen belastet werden, werden wachstumskritische Stimmen rein aus Finanzierungsgründen schnell mundtot gemacht.
    Hier liegt sicher auch eines der Probleme, sobald die Politik eine Verlagerung der Steuerbelastung in Richtung Ressourcenverbrauch lenkt – denn nur bei Erhöhung des Ressourcenverbrauchs ließen sich die besagten Annehmlichkeiten des gestiegenen Steueraufkommens politisch verteilen. Solange Arbeit die Hauptbesteuerungsgrundlage darstellt, besteht immerhin ein eindeutiges Interesse, Arbeitsplätze zu fördern – es werden nicht nur Wählerstimmen, sondern auch Steuereinnahmen generiert. Im Falle von Ressourcenbesteuerung ist dies nicht automatisch so.(11) Andererseits untergräbt der Staat mit seiner einseitigen Belastung des Faktors Arbeit nun auch gerade die Bemessungsgrundlage – ein Argument, dass kurioserweise bei der Diskussion um die Einführung der Ökosteuer verwendet wurde(12), bei der Besteuerung von Arbeitseinkommen jedoch praktisch nie auftritt.

 

So einleuchtend die prinzipielle Unmöglichkeit fortwährenden physischen Wachstums in einer begrenzten Welt auch sein mag, in den politischen Diskussionen wird dieses eigentlich selbstverständliche Naturgesetz geflissentlich verdrängt. Zur Überwindung der Wirtschafts- und Finanzkrise hat die deutsche Bundesregierung im Dezember 2009 ein sogenanntes “Konjunkturpaket” mit Steuererleichterungen und Fördermillionen im Parlament durchgebracht mit Namen “Wachstumsbeschleunigungsgesetz”. Nicht nur soll das Bruttoinlandsprodukt nach seinem Rückgang um 5-6% gegenüber 2008 (ein in 60 Jahren Bundesrepublik nie dagewesener Einbruch auf das Produktionsniveau von 2005)(13) wieder steigen, nein, die Geschwindigkeit, mit der die Wirtschaftsaktivität zunimmt, soll auch noch zusätzlich gesteigert werden.

 

Unabhängig davon, ob die Maßnahmen den gewünschten Effekt haben werden, zeigt sich allein an jenem Gesetzesnamen, wie sehr Politik und Öffentlichkeit weiterhin am Wachstumsparadigma hängen. Um zu zeigen, wie widernatürlich “beschleunigtes Wachstum” ist, genügt ein Blick auf die Grundlagenmathematik: Ein jährliches Wachstum von 3% (berechnet auf die Ausgangsgröße des Vorjahres) resultiert in einer immer größeren Steigerung der absoluten Beträge.

 

Exponentielles Wachstum.

Eine solche Kurve kann in einer begrenzten Welt nicht ins Unendliche laufen. Und so verwundert es auch nicht, dass es gerade die voll entwickelten Volkswirtschaften wie Frankreich, Deutschland oder die Schweiz sind, deren jährliche BIP-Wachstumsraten seit Jahren sinken, d.h. lineares Wachstum zu verzeichnen ist (für Volkswirtschaften, bei denen die Wachstumsraten höher oder konstant sind, lassen sich spezifische Ursachen bestimmen – etwa für die USA das Bevölkerungswachstum, für die Schwellenländer die sogenannte nachholende Entwicklung).(14)

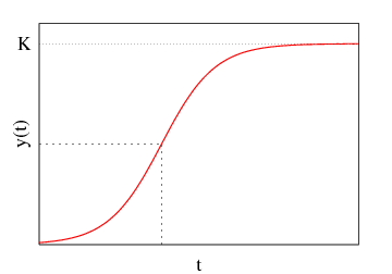
Es spricht wohl viel dafür für das in neuerer Zeit immer öfter angeführte “logistische” Wachstum als den Regelfall für die Entwicklung von natürlichen Systemen: Nach einer Phase des exponentiellen Wachstums geht dieses in ein lineares, dann in ein verzögertes Wachstum und schließlich in Nullwachstum oder sogar Schrumpfung über.

Logistisches (natürliches) Wachstum.

Die Diskussion ist beileibe nicht akademisch. Das Streben nach Wachstum und die vermeintliche Abhängigkeit der Systeme sowie der Chancen auf Wiederwahl von Politikern verleitet jene zu einer Hysterie kurzfristiger “Wachstumsbeschleunigung”. Wie statistisch unsinnig dieser Begriff ist, habe ich in einem separaten Artikel zu verdeutlichen versucht. Dennoch hat es das “Wachstumsbeschleunigungsgesetz” bis in den Duden geschafft.(15)

Einige betriebswirtschaftliche Argumente

Kritik am Wirtschaftswachstum als gesamtgesellschaftliches bzw. gesamtwirtschaftliches Ziel wird oft von betriebswirtschaftlicher Seite als rein akademisch und wirklichkeitsfremd bezeichnet. Der Unternehmensberater Roland Berger meint, dass erfolgreiche Unternehmen wachsen müssen. “Unternehmen sind durch die wirtschaftlichen Rahmenbedingungen zu permanentem Wachstum gezwungen.”(16) Als Gründe für den Wachstumszwang in einer Marktwirtschaft führt er an, dass

  • die Kapitalgeber ein Interesse an steigenden Cashflows haben – und dies ist nur über Umsatzsteigerung zu bekommen, sobald Kosteneinsparungspotentiale ausgeschöpft sind
  • Skaleneffekte durch die Globalisierung immer wichtiger werden; das Sinken von Transaktionskosten ermöglicht eine zunehmende internationale Ausrichtung von Unternehmen, die “Ausnutzung globaler Kostenvorteile” [euphemistisch für die Verlegung der Produktion in Länder mit niedrigeren Sozial- und Umweltstandards, eigene Anmerkung], erfordert umgekehrt aber auch eine globale Lieferfähigkeit
  • Gewinnmargen im Wettbewerb sinken, daher eine Umsatzsteigerung notwendig ist, um die absolute Gewinnhöhe aufrecht zu erhalten
  • in expandierenden Unternehmen Mitarbeitern mehr Karrierechancen eröffnet werden können.

 

Außerdem

  • gewährleistet Größe in der Regel eine höhere Kreditwürdigkeit gegenüber Fremdkapitalgebern und damit die Ausnutzung des Leverage-Effektes
  • sichern Umsatzsteigerungen auch die Zahlungsfähigkeit.

 

Bei genauerer Lektüre der Formulierungen Roland Bergers fällt auf, dass es sich um ein typisches Turbohenne-Ei-Problem handelt:

 

Zwingt die politische Gestaltung von Wirtschaftsbedingungen Unternehmen zu wachsen oder liegt das Ziel des Wachstums in der Natur des Unternehmens bzw. des Menschen, so dass die Politik lediglich die passenden Rahmenbedingungen für die Unternehmer schafft? Roland Berger scheint der ersten Alternative zuzuneigen...

 

Auch in einer nachhaltigen Gesellschaft muss die unternehmerische Grundbedingung gelten, dass der Umsatz größer als die Kosten sein muss – dies darf jedoch nicht mit einem Wachstumszwang verwechselt werden, da betriebliches Wachstum beinhaltet, dass die absolute Höhe bzw. der Abstand von Umsatz und Kosten eben jährlich wachsen. Fakt ist, dass Menschen über viele Jahrhunderte quasi frei von Wachstumszwängen gewirtschaftet haben, der Trend zum Großunternehmen in bestimmten Phasen der Wirtschaftsgeschichte dominant wurde, so eben auch in den vergangenen 20 Jahren der neoliberal getriebenen Globalisierung. Des Weiteren finden sich in einer dynamischen Wirtschaft ohnehin immer wachsende und schrumpfende Branchen bzw. Betriebe. Es lässt sich daher vom Einzelunternehmen nicht automatisch auf die Gesamtwirtschaft schließen.

 

Der Stuttgarter Betriebswirt André Reichel weist darauf hin, dass unternehmerisches Wachstum nicht nur  mit ökologischen, sondern auch immer mit ökonomischen Nachteilen verbunden ist, die bei der einseitigen Fokussierung auf die Pro-Argumente oft unter den Tisch fallen gelassen werden(17):

  • Günstigere Einkaufspreise, sinkende fixe Stückkosten sprechen für die Ausnutzung der sogenannten Skaleneffekte; doch hat ein Unternehmen einmal seine Kapazitäten (in der Regel sprunghaft) erweitert, ist es auch gezwungen, die nun deutlich größeren Kapazitäten auszulasten. Dies wiederum erfordert höhere Kosten des Marketings, ggf. Kosten der Neustrukturierung des Produktionsprozesses und kann zum Nachteil werden, sollten sich die erwarteten Absatzmöglichkeiten nicht erfüllen oder falls eine Veränderung der Marktlage die Umsätze einbrechen lässt. Größe führt in der Regel auch zu geringerer Flexibilität, Bürokratisierung und geringerer Identifikation der Mitarbeiter mit den Unternehmenszielen.
  • Mit der Marktdurchdringung und größeren Marktanteilen ergeben sich positive Netzwerkeffekte: Der Wert eines Facebook-Accounts oder eines Handyvertrags steigt mit jedem zusätzlichen Nutzer der Technologie; allerdings erfordert die Koordinierung des immer komplexeren Netzes auch höhere Qualitäts- und Servicekosten.
  • Je größer ein Unternehmen, desto attraktiver für Investoren ist es; unterschätzt werden aber die Anforderungen, die eine größere gesetzliche Offenlegungspflicht der betrieblichen und finanziellen Vorgänge für das Unternehmen bedeutet.
  • Größere Marktanteile helfen, Konkurrenten auf Abstand zu halten; gleichzeitig signalisiert Größe auch eine Attraktivität des Marktes und zieht neue Wettbewerber an.

 

Reichel räumt ein, dass, hat sich ein Unternehmen einmal auf die Wachstumslogik eingelassen, eine Umkehr schwierig ist. Grundsätzlich werden die Vorteile des Unternehmenswachstums im Allgemeinen überschätzt. Kein geringerer als der ehemalige BDI-Chef Hans-Olaf Henkel konstatiert, dass zwei Drittel aller Unternehmensfusionen scheitern, weil Größe oft als Selbstzweck betrachtet wird oder Manager mit der Umstrukturierung schlichtweg überfordert sind. (18)

 

Auch ist relativ einsichtig, dass börsen- bzw. kapitalmarktnotierte Unternehmen eher einem Wachstumszwang unterliegen als Kleinunternehmen, mittelständische Firmen, öffentliche oder stiftungsgetragene Unternehmen. Insofern hat auch die Wahl der Rechtsform einen nicht unerheblichen Einfluss auf die Unternehmensstrategie.

 

Ökologische Dimension:

Grenzenloses Wachstum? Ein Schüler bläst einen Luftballon auf. Zu einem bestimmten Zeitpunkt wird er vermutlich damit aufhören. Nun kommt es auf die Lehrkraft an, ob sie den Schüler zu überreden vermag noch weiter zu blasen, bis...

 

Die Frage nach der Relevanz des Wirtschaftswachstums (bemessen an Hand des BIP) berührt vermutlich die zentrale Konfliktlinie zwischen herkömmlicher Ökonomik und Nachhaltigkeitsökonomik. Während sich alle wirtschaftspoltischen Denkschulen, ob Klassik, Neoklassik (inklusive der darauf aufbauenden Umweltökonomik), Keynesianer, Monetaristen oder gar Marxisten einig sind, dass Wirtschaftswachstum den allgemeinen Wohlstand steigert und ganz oben auf der (wirtschaftpolitischen wie wissenschaftlichen) Agenda stehen sollte, so argumentieren im Wesentlichen einzig Vertreter der Ökologischen Ökonomik (sowie Vertreter der zinskritischen Freiwirtschaftslehre) gegen das Paradigma der Wachstumsökonomie. Ihre Argumentation ist einfach: In einer “leeren Welt”, die über die gesamte Menschheitsgeschichte anzutreffen war, war Wachstum noch eine Option. Der physische Umfang des Wirtschaftssystems war im Vergleich zum umgebenden Ökosystem noch vernachlässigbar – der den Wohlstand behindernde Faktor war der geringe Kapitalstock, der im Laufe der Industrialisierung jedoch durch den bekannten Zusammenhang von Sparen und Investieren um ein Vielfaches gesteigert werden konnte.

Inzwischen sind bereits 50% der Erdoberfläche in das weltweite Wirtschaftssystem eingebunden(19) – Tendenz steigend. Die große Unbekannte in dem Unterfangen ist die Resilienz der Ökosysteme: Wie groß und wie intakt müssen sie sein, damit sie Störungen ohne Zusammenbruch abfedern können?(20) Wir nähern uns systemisch der “vollen Welt” - darin stößt das physische Ausmaß des Wirtschaftssystems, gemessen als Bevölkerungszahl mal Ressourcenverbrauch, an seine Obergrenze – die Verbreitung von Recycling kann die Grenzen des Wirtschaftens zwar hinausschieben aber nicht überwinden.

Leere Welt, volle Welt.(21) Neu ist dieser Zusammenhang nicht. Neu war er der breiten Weltöffentlichkeit noch 1972 als Dennis und Donella Meadows ihren ersten Bericht an den Club of Rome veröffentlichten: Die Grenzen des Wachstums. Drei Jahre nach der ersten Mondlandung und der damit berühmt gewordenen Außenansicht der Erde wurde ihre physische Begrenztheit durch das Forscherteam auch in Sachen Ressourcen bestätigt. Und als wiederum nur ein Jahr später 1973/74 die erste Ölkrise schockartig die energiepolitische Abhängigkeit des Westens von begrenzten Ölreserven und die Szenarien aus der Studie zu beweisen schien, wurde das Schlagwort von den “Grenzen des Wachstums” auch zu einem der Hauptkritikpunkte der aufkommenden Umweltbewegung. Kaum ein Sachbuch hat nach seiner Veröffentlichung eine solche Medienpräsenz bekommen – auch nicht die zwei Nachfolgestudien der Meadows 1992 und 2004, obwohl alle Studien in der Sache einig sind: Die Grenzen des Wachstums werden erreicht werden, sofern kein klares Umsteuern in der Wirtschafts- und Umweltpolitik erfolgt.(22) (Eine interessante Metapher zu den Versuchen, Wirtschaftswachstum in die Ewigkeit zu perpetuieren, benutzt der konzernkritische Dokumentarfilm “The Corporation: Danach sind solche Versuche vergleichbar der ersten Flugversuche eines Otto Lilienthals – zwar besaß er Apparaturen um sich subjektiv das Gefühl des Fliegens zu verschaffen, aber den prinzipiellen Absturz konnte auch dieses vorübergehende Gefühl nicht verhindern; eine Zivilisation die auf fortwährendes Wachstum setzt, ignoriert und verdrängt, dass der Abgrund unweigerlich näher kommt.(23)

Meadows´ Studien zu den “Grenzen des Wachstums” machen keine Vorhersagen, sondern arbeiten mit Szenarien, die in immer aufwändigeren Computersimulationen durchgespielt wurden – sie stellen dar, welchen Verlauf die jeweiligen Parameter bei bestimmten Annahmen nehmen könnten. Wichtige Parameter sind Bevölkerungswachstum, industrielles Wachstum, Nahrungsmittel, Umweltverschmutzung, Bodenerosion, Klimaveränderung, Entwicklung ressourcensparender Technologien.

 

Szenario 1 beschreibt den Verlauf der entsprechenden Parameter, wenn gegenwärtige Trends bei Bevölkerungswachstum, Industrieoutput, Ressourcenverbrauch, Umweltverschmutzung und Nahrungsmittelproduktion fortgeschrieben werden. Es zeigt sich, dass steigende Bevölkerung und Industrieoutput bei gleichzeitiger Ressourcenverknappung noch in den nächsten 15 Jahren zu einer Weltwirtschaftskrise nicht bekannten Ausmaßes führen könnte; in deren Verlauf würde auch die Nahrungsmittelproduktion so in Mitleidenschaft gezogen wird, dass es zu weltweiten Hungersnöten kommen wird.(24)

Quelle: Meadows/Randers/Meadows: Grenzen des Wachstums - Das 30-Jahre-Update (2006), S. 172.

Auch in den nächsten 7 Szenarien kommt es früher oder später zu einem Zusammenbruch weltweiter Versorgungssysteme – lediglich in Szenario 9 kann dieses vermieden werden(25):

Quelle: Meadows/Randers/Meadows: Grenzen des Wachstums - Das 30-Jahre-Update (2006), S. 256.

Eine Stabilisierung der Systeme lässt sich erreichen, wenn Technologien zur Vermeidung von Umweltbelastungen entwickelt, die Ressourceneffizienz und Ernteerträge gesteigert werden, das Bevölkerungswachstum gestoppt und konstanter Industrieoutput pro Kopf erreicht wird.(26) Im oberen Teil der Grafik erkennt man, dass bis zum Jahre 2100 der Ressourcenabbau nur noch sehr langsam vonstatten geht. Da aber gleichzeitig die Verschmutzung durch verbesserte Technologien sinkt, wird auch der Ökologische Fußabdruck der Menschheit geringer (siehe unterer Teil der Grafik) – der Human Welfare Index (HWI).(27)

Der Kampf um den Wachstumsdiskurs – die Hoheit über die sprachliche Deutung

Die Abhängigkeit unserer gesellschaftlichen Debatten vom Wachstumsbegriff ist so groß, dass alle “realistischen” ökonomischen Vorschläge der Vereinbarkeit mit Wachstumserwartungen unterworfen sind. Alles andere wird gar nicht mehr zur Kenntnis genommen. Es geht sogar so weit, dass sogar der Kollaps des Weltklimasystem riskiert wird – auf internationalen Klimakonferenzen werden Abkommen unmöglich, sobald ein Wirtschafts- oder Regierungsvertreter mögliche Nachteile beim Wachstum für sein Land befürchtet.(28)

Die “Grenzen des Wachstums” sind seit den 70er Jahren jedoch ein geflügeltes Wort (einige Abschnitte oder Kapitel finden sich auch in fast jedem gängigen VWL-Lehrbuch wieder). Doch wird dieser Diskurs unterminiert durch Anstrengungen von Unternehmen und Wirtschaftsverbänden, den Begriff Wachstum wieder eindeutig positiv zu besetzen. In den USA hat sich der marktliberale “Club for Growth” gegründet – ein Schelm, wer da nicht an den “Club of Rome” denkt, der 1972 die ersten Grenzen des Wachstums veröffentlichte. Inzwischen ist der Club of Rome selber – entgegen der öffentlichen Wahrnehmung – ebenfalls zum Wachstumsbefürworter mutiert. Co-Präsident des Clubs ist der deutsche Großindustrielle Eberhard von Koerber – gleichzeitig ist er Mitglied der Initiative Neue Soziale Marktwirtschaft (INSM), eines der aktivsten deutschen marktliberalen Thinktanks der letzten Jahre, der vom Industrieverband Gesamtmetall und der deutschen Elektroindustrie sowie dem arbeitgebernahen Institut der deutschen Wirtschaft (IW) zur Verbreitung unternehmerfreundlicher Politikansätze gegründet wurde.(29) Neben dem IW selbst sowie dem Handelsblatt ist die INSM auch Hauptlieferant von Unterrichtsmaterialien an deutsche Schulen – “Unterrichtsvorbereitung in Rekordzeit”, ganz nebenbei finden so auch die Grundideen der Initiative Eingang in den Unterricht.(30)

Strategie der INSM ist die Besetzung von Schlagworten. So wurde der Slogan “Sozial ist, was Arbeit schafft” von Politikern fast aller Parteien übernommen. Allein der Name der Initiative lässt die Soziale Marktwirtschaft Ludwig Erhards “alt aussehen” – auch Erhards Buchtitel und Motto “Wohlstand für alle” wurde in einer Medienkampagne in “Chancen für alle” umgedeutet, und dabei mit völlig neuen Inhalten und Forderungen gefüllt.(31) Um den Wachstumsdiskurs im eigenen Sinne zu beeinflussen, verlegte die INSM 2008 unter Federführung der “Wirtschaftsweisen” Beatrice Weder di Mauro die Aufsatzsammlung “Chancen des Wachstums” – ebenfalls wieder ein Versuch die Erinnerung an die Grenzen des Wachstums zu übertünchen?

 

Qualitätatives, grünes oder nachhaltiges Wachstum?

In besagten Buch von Weder di Mauro finden sich diverse Aufsätze, die Wachstum fast ausschließlich positiv deuten. Da aber die ökologischen Grenzen durch Ressourcenverbrauch und Umweltverschmutzung letztlich nicht wegzudiskutieren sind, finden sich neue Interpretationen: Eberhard von Koerber spricht von “verträglichem Wachstum” – und meint damit das, was in der einschlägigen Literatur seit 25 Jahren als “qualitatives Wachstum” vom rein “quantitativen” BIP-Wachstum abgesetzt wird. “Verträgliches Wachstum” soll durch “neue, umweltschonende Verfahren” erzeugt werden und “ressourcenintensive Technologien” ablösen.(32)

In der gleichen Veröffentlichung fordert der Chef der UN-Entwicklungsbehörde Achim Steiner eine stärkere Berücksichtigung von Umweltkosten und die Einführung einer Umweltkostenrechnung im betriebs- und volkswirtschaftlichen Umfeld. Erstaunlicherweise ist der Beitrag jedoch mit einem Begriff überschrieben, der in Steiners Aufsatz gar nicht auftaucht: “Grünes Licht für Wachstum”. Ob hier die Herausgeber ihre eigene Sichtweise aufgestülpt haben? Lässt sich Wachstum aus ökologischer Sicht fordern oder ist doch ein Widerspruch in sich?

Immer wieder hört man auch von der Hoffnung auf “Grünes Wachstum”.(33) Eingebracht vor allem durch die Bündnisgrünen, die damit in der Mitte der Gesellschaft anzukommen versuchen. Im Wesentlichen decken sich die Inhalte mit jenen des verträglichen oder qualitativen Wachstums, wenn die Autoren “eine Innovationsallianz zwischen ökologischer Politik und chemischer Industrie” auf “Grundlage der Nachhaltigkeit” anregen.

Und das führt zur perfekten Verbindung von Wachstumsbefürwortern mit dem Nachhaltigkeitsdiskurs: “Nachhaltiges Wachstum”. Das "Schöne" an diesem Begriff ist, dass wirklich jeder das hineinlesen kann, was ihm gefällt. Ist “nachhaltiges Wachstum” tatsächlich “wirtschaftlich, sozial und ökologisch” nachhaltig im Sinne der Sustainable Development wie vom DGB anlässlich der deutschen EU-Ratspräsidentschaft beschrieben?(34) Oder geht es im Sinne eines “dauerhaften” Wachstums um eine Fortschreibung des klassischen Wachstumsmodells, wie vom Kieler HWWI dargestellt?(35) Nach dem Einbruch durch die weltweite Wirtschafts- und Finanzkrise erhofft Konjunkturexperte Jörg Hinze die Rückkehr der deutschen Wirtschaft auf einen “nachhaltigen Wachstumspfad”, d.h. dauerhaft positive Wachstumsraten unabhängig von ökologischen und sozialen Auswirkungen.

 

Die “Entkopplungsthese”

“Das Streben nach Wachstum... ist an sich nichts Verwerfliches.”(36) Dieser Rechtfertigung von Eberhard von Koerber in oben genannter Publikation kann man nur zustimmen. Verbinden sich doch Wohlstandshoffnungen damit (auch wenn im Kapitel VGR gezeigt wurde, dass die Gleichsetzung problematisch ist – zudem ist nicht geklärt, ob die Verfolgung von wirtschaftspolitischen Wachstumszielen tatsächlich zur allgemeinen Partizipation führt oder ob es sogar – entgegen den Lehrbuchtheorien – absolut gesehen Wachstumsverlierer gibt, etwa Arbeitslose, die den wachstumsgetriebenen Rationalisierungen zum Opfer gefallen sind).

Dass sich der Autor sowie die verlegende INSM gezwungen sehen, die “Chancen des Wachstums” zu betonen, liegt aber eindeutig daran, dass der zweifelhafte Ruf des Wachstums seit den 70ern von seinen ökologischen Wirkungen herrührt. Die “Grenzen des Wachstums” waren von je her von der Ressourcenseite sowie der Aufnahmefähigkeit der Ökosysteme für Abfallprodukte des Wirtschaftssystems betont worden. Was in den vergangenen Jahrzehnten noch wie die ferne Zukunft von undefinierbaren Rohstoffengpässen aussah, wird der Weltöffentlichkeit inzwischen immer klarer als Gegenwartsthema bewusst: Klimawandel und Peak-Oil-Problematik (Peak Oil: Der Moment, an dem der Weltmarkt bei weiter wachsender Ölnachfrage und sinkendem Angebots bzw. wirtschaftlich ausbeutbaren Neufunden die Knappheit der Ressource sprunghaft an die Verbraucher weitergibt und somit eine neue Weltwirtschaftskrise heraufbeschwören kann).

Die oben angesprochene Hoffnung auf “grünes” oder “nachhaltiges” Wachstum speist sich aus einer Überlegung, die als “Entkopplungsthese” oder EKC-Hypothese (Environmental Kuznet Curve) in die Fachliteratur eingefunden hat: Mit höheren Bruttoinlandsprodukt sollte die Umweltinanspruchnahme geringer werden.

 

In höher entwickelten Industrienationen sollte nach der Theorie des Wirtschaftswissenschaftlers Simon Smith Kuznet aus den 50er Jahren die soziale Ungleichheit zurückgehen. Doch hat sich diese Theorie unter den Bedingungen der Globalisierung seit Ende des Kalten Krieges genauso wenig bewahrheitet wie die Übertragung der Kurve auf das Umweltproblem. Eine Entkopplung zwischen BIP-Wachstum und Ressourcenverbrauch fand bislang nicht statt.

An dieser Stelle muss jedoch unterschieden werden. Denn immer wieder lassen sich Meldungen einer bereits gelungenen Entkopplung finden(37). Was alle diese Meldungen gemeinsam haben, ist jedoch, dass es sich um eine sogenannte “relative Entkopplung” handelt: Der Energieverbrauch wuchs weiterhin – wenn auch mit einer geringeren Rate als das BIP. Um Nachhaltigkeitsziele zu erreichen müssten Energie und BIP “absolut entkoppelt” werden: d.h. das BIP müsste wachsen bei gleichzeitigem Rückgang des Energieverbrauchs.

Nun hilft es angesichts der weltweiten Ressourcenproblematik auch wenig, wenn auf nationaler Ebene eine absolute Entkopplung stattfindet. Denn unter Globalisierungsbedingungen werden ressourcenintensive Produktionsprozesse oft auch in andere Länder verlagert – was eine Entkopplung in nationalen Rahmen zwar ermöglicht, sofern diese Industrien durch weniger ressourcenintensive ersetzt werden, aber weltweit eben nicht(38).

 

Und allen Forschungsergebnissen zufolge findet eine absolute Entkopplung weder beim Energieverbrauch noch bei Treibhausgasen (Kohlendioxid, Methan...) noch sonstigen umweltschädlichen Abgasen statt(39). Nach Berechnungen von Paech besteht sogar die Gefahr der Umkehrung der relativen Entkopplung infolge Komfort- und Ausstattungseffekten(40):

 

Der Beweis, dass Wirtschaftswachstum und (absolute!) Ressourcenersparnis vereinbar sind, wäre also noch zu erbringen – empirisch wie theoretisch. Aber es herrschen ernste Zweifel, ob dies möglich ist. Zur Erinnerung: Das reale BIP, an dem Wirtschaftswachstum gemessen wird, ist eine Mengengröße. Preissteigerungen wurden herausgerechnet. Wenn also das BIP real steigen soll bei geringerem Ressourceneinsatz und materiellen Output, so müssen immaterielle Güter einspringen. Das bedeutet aber, dass offenbar neue immaterielle Bedürfnisse geweckt wurden bzw. bislang nicht über Marktprozesse gestillte Bedürfnisse (etwa die an manchen Orten schon übliche Waldbenutzungsgebühr für Kindergärten) nun kostenpflichtig werden. Ob dies der Sinn und Zweck von Wirtschaftswachstum sein kann, sei dahingestellt.

Die Vorstellung von entkoppelten “grünen” oder “nachhaltigem” Wachstum muss also vermutlich ins Reich der Wunschvorstellungen verwiesen werden. Letztlich lenken diese Begriffe von der – aus Sicht der nachhaltigen Entwicklung – zu treffenden Forderung ab, der Forderung, die auch schon von den Autoren der Studie “Grenzen des Wachstums” erhoben wurde: Die Nullwachstumsökonomie.

 

Steady-State-Economy

Die Nullwachstumsökonomie wird in der wissenschaftlichen Literatur zumeist unter den Fachbegriffen “Steady-State-Economy” oder “stationäre Wirtschaft” diskutiert. Was von Wachstumsapologeten als Horrorvorstellung wahrgenommen wird, ergibt sich jedoch sowohl aus den Computersimulationen der “Grenzen des Wachstums”, den Theorien der ökologischen Ökonomen Nicholas Georgescu-Roegen und Herman Daly sowie aus dem gesunden Menschenverstand als selbstverständlich: die globale Ökonomie kann langfristig nur dann mit den ökologischen Systemen (von denen sie abhängt) ko-existieren, wenn ihre physische Beanspruchung auf einem naturverträglichen Niveau eingefroren wird. Es muss aber betont werden, dass diese Forderung nach “steady-state” eindeutig an den Ressourcenverbrauch gekoppelt ist und nicht an das Bruttoinlandsprodukt, an dem das Wirtschaftswachstum traditionell gemessen wird. Es handelt sich also nicht um eine Forderung nach “Nullwachstum” des BIP, sondern nach Nullwachstum des Ressourcenverbrauchs(41). “Steady-state” ist ein theoretisches Konstrukt. In der Praxis muss unterschieden werden nach erneuerbaren und nicht-erneuerbaren Ressourcen. Denn nicht-erneuerbare Ressourcen können per-definitionem nicht auf einem festen Niveau dauerhaft verbraucht werden. Durch geeignete politische und ökonomische Anreize muss von ihnen eine Übergang zu den erneuerbaren Ressourcen geschafft werden (Recycling-Systeme können hier in gewissen Maße eine Verlängerung der Nutzungsdauer nicht-erneuerbarer Ressourcen schaffen, siehe hierzu das Optimierungsprinzip “Öko-Effektivität” im Kapitel Nachhaltigkeit). 

 

Wachstum – der wichtige Diskurs um einen unwichtigen Begriff

 

An der Frage der Wachstumsgläubigkeit scheiden sich die Geister. Aus der Sicht der Nachhaltigkeit ist die einseitige Fokussierung auf das Wachstum des BIP schädlich und lenkt von den eigentlich relevanten Größen ab (Indikatoren der OECD zur qualitativen Entwicklung)(42):

 

• Gesundheit (Lebenserwartung)

• Entwicklung der Persönlichkeit (Alphabetisierung)

• Qualität des Arbeitslebens (Bezahlter Urlaub)

• Physische Umwelt (Wohnraumbelegung)

• Gesellschaftliche Bindung (Selbstmord)

• Persönliche Sicherheit (Tödl. u. schwere Verletzungen)

 

Die Liste ließe sich weiter fortsetzen. Der Ökonom Wilhelm Lorenz von der Hochschule Harz nennt weitere Indikatoren, die ebenfalls allesamt relevanter sind als das BIP: Volkseinkommen, Scheidungsrate, Einkommensunterschiede zwischen Frauen und Männern, Krankenstand, Arbeitsloseneinkommen, Fruchtbarkeitsraten, Wahlbeteiligung...

Die Vergleichbarkeit von Ökonomien wird so natürlich sehr erschwert. Bloß handelt es sich bei solcherlei Statistiken oft nicht um mehr als "Sportwettkämpfe". Nullwachstum oder nicht – darum sollte es eigentlich überhaupt nicht gehen. Entscheidend sollte die Entwicklung der einzelnen Ökonomie über die Jahre sein. Hierbei sind das BIP und das damit verbundene Wirtschaftswachstum zu ungenau.

Die Gesellschaft hat sich so auf das BIP kapriziert, dass zum jetztigen Zeitpunkt ein immens hoher Aufklärungs- und Diskussionsbedarf besteht. Doch im Ergebnis sollte das BIP-Wachstum aus der öffentlichen Wahrnehmung weitgehend verschwinden. Andere Zielgrößen sind entscheidender für die Frage, wie gut es einer Gesellschaft geht.

Da eine Entkopplung höchst unwahrscheinlich erscheint, berechneten Forscher des Wuppertal Instituts, dass eine fortgesetzte Wachstumsstrategie vier weitere Erden benötigt, um allen Menschen den Lebensstil der westlichen Industrienationen zu globalisieren(43).

Grafik: Wuppertal Institut.

Die Grafik wurde Mitte der 90er Jahre erstellt. Inzwischen sind wir im Jahr 2015. Die Grafik müsste modifiziert werden. Mittlerweile benötigen wir schon eine fünfte Erde.(42)

Grenzen des Wachstums

ePaper
Ein epochemachender Begriff, der für die ressourceneffiziente Wirtschaft unabdingbar ist.
Unterrichtseinheit + Arbeitsblätter

Teilen:

(1) Gerade jenes Verb “ankurbeln” scheint ungeheuer positiv bei den Menschen zu verfangen. Während meiner Lehrtätigkeit ist mir immer wieder aufgefallen, dass die Kollokation “Wirtschaft – ankurbeln” immer und immer wieder von ansonsten ökonomisch relativ unbeleckten Lernenden verwendet wird. Vermutlich wird der Begriff besonders positiv mit Ideen von “Neubeginn”, “Bewegung” und “Mengenzuwachs” konnotiert.

(2) Albers, Hans-Jürgen et al.: Volkswirtschaftslehre, S. 435. Haan-Gruiten 1998.

(3) “Reallöhne sind im Aufschwung gesunken” In: Der Spiegel vom 11.8.2009
http://www.spiegel.de/wirtschaft/0,1518,641909,00.html

(4) Zeitreihenanalyse der Deutschen Bundesbank
http://217.110.182.57/statistik/statistik_zeitreihen.php?lang=de&open=konjunktur&func=list&tr=www_s311_lr_privk

(5) Vgl. Zahrnt, Angelika und Seidl, Irmi: Postwachstumsgesellschaft – Konzepte für die Zukunft. Marburg: Metropolis 2010, S. 33.

(6) Ging man in den 90er Jahren noch von einer Beschäftigungsschwelle von ca. 2,4% aus, so ist mit einem weitläufigen Rückgang des Produktivitätsfortschritts auch die Beschäftigungsschwelle gesunken. Inzwischen entstehen neue Jobs ab einem Wirtschaftswachstum von ca. 1,5%.
http://www.finanzen.net/nachricht/aktien/Beschaeftigungsschwelle-auf-unter-1-5-Wachstum-gesunken-WamS-168549

(7) Der Anteil des Faktors Arbeit an dem gesamtdeutschen Aufkommen an Steuern und Abgaben betrug zwischen 1980 und 2003 relativ konstant 65% - durch die Umlage von Beiträgen zur Arbeitslosenversicheurng auf die MwSt Anfang 2007 konnte der Anteil auf ca. 63% gedrückt werden. Berücksichtigt man jedoch, dass die scheinbar faktorneutrale Mehrwertsteuer wirtschaftlich den Anteil der Steuern auf die Produktionsfaktoren proportional verstärkt, so müssen durch die Mehrwertsteuer nocheinmal ca. 13% (65%, d.h. 2/3 der 20%, die die MwSt zum Steueraufkommen beiträgt) wirtschaftlich als Belastung des Faktors Arbeit gewichtet werden – das macht in der Summe immer noch rund 78% aller Steuerbelastung verteuert den Faktor Arbeit und verstärkt den Zwang zur Rationalisierung und Automatisierung.
http://files.foes.de/de/downloads/studien/Steuerstruktur.pdf

(8) http://www1.bpb.de/themen/YARBIR,0,0,Ungleiche_Verm%F6gensverteilung.html

(9) Paech, Niko: Wachstum oder Wohlstand? – Vortrag gehalten am Vortrag im Rahmen der Fachtagung „Mit Wachstum aus der Krise?” Evangelische Akademie Bad Boll, 7. November 2009.

(10) Wirtschaftsweise empfehlen mehr soziale Ungleichheit. Frankfurter Rundschau vom 13.11.2002. http://www.learn-line.nrw.de/nav/bilder/gl/sw/dok/FR_14_11_02.html

(11) Dass die politische Klasse diesen Zusammenhang immer im Blick hat, bewies Ex-Gesundheitsministerin Ulla Schmidt recht unbedarft, als sie die stufenweise Anhebung der Tabaksteuer damit begründete, man wolle das “Ausweichverhalten der Raucher vermeiden”.
http://www.ich-rauche-nie-wieder.de/das_dreckige_geschaeft.html

(12) Antwort an die Neinsager – Die ZEIT 05/1995. http://www.zeit.de/1995/05/Antwort_an_die_Neinsager

(13) http://www.destatis.de/jetspeed/portal/cms/Sites/destatis/Internet/DE/Presse/pm/2009/01/PD09__016__811,templateId=renderPrint.psml

(14) Hervorragende Diskussion der Wachstumsproblematik mit einer Vielzahl von Grafiken in: Afheldt, Horst: Wirtschaft die arm macht – Vom Sozialstaat zur gespaltenen Gesellschaft. 2003. Grafik aus: http://postwachstumsoekonomie.org/Reuter-Stagnation3.pdf

(15) https://www.duden.de/rechtschreibung/Wachstumsbeschleunigungsgesetz
Leider scheinen die verantwortlichen Sprachwissenschaftler nicht über genug mathematisch-statistisches Grundwissen zu verfügen, um die Widersinnigkeit des Begriffs wenigstens anzudeuten.

(16) http://www.rolandberger.at/media/pdf/rb_press/Roland_Berger_BB_PM_Wachstum_20041109.pdf

(17) Grafik und Argumente nach Vortrag von André Reichel: “Ist weniger mehr? – Post-Wachstumsstrategien für Unternehmen”, gehalten am 19.1.2011 in Wuppertal im Rahmen der Ringvorlesung “Wachstumswende” des Wuppertal Instituts für Klima, Umwelt, Energie.

(18) Hans-Olaf Henkel: “Daimler-Chrysler und andere Katastrophen” In: Süddeutsche Zeitung vom 23.4.2007. http://www.sueddeutsche.de/geld/zwei-drittel-der-fusionen-scheitern-daimlerchrysler-und-andere-katastrophen-1.881255
(19) Jill Jäger: Our Planet – How Much More Can The Earth Take? - The Sustainability Project. 2007, S. 12. Jill Jäger: Our Planet – How Much More Can The Earth Take? - The Sustainability Project. 2007, S. 12.

(20) Ein gutes Beispiel für die Mindestgröße von Ökosystemen ist der Amazonas – auf Grund seines ausgewogenen Wasserkreislaufs (75% des Niederschlags entstehen durch Verdunstung innerhalb des eigenen Waldgebiets) darf er eine bestimmte Mindestgröße nicht unterschreiten, weil sonst die Wasserversorgung auch anderer Teile des Regenwaldes nicht mehr gewährleistet ist.
http://www.faszination-regenwald.de/info-center/oekosystem/wasserhaushalt.htm

(21) Grafik aus: Ökologie oder Ökonomie? - Vortrag von Markus Göker, attac-Tübingen. 2004.

(22) http://www.zeithistorische-forschungen.de/16126041-Freytag-3-2006

(23) Der Dokumentarfilm "The Corporation" thematisiert die in der wirtschafts- und gesellschaftspolitischen Diskussion weitgehend ignorierte Verfasstheit von Kapitalgesellschaften. Danach sind diese geradezu prädestiniert zu "psychopathischer" Ausbeutung von Mensch, Gesellschaft und Natur. Daher müsste deutlich stärker über eine politische "Bändigung" der verheerenden Auswirkungen dieser Wirtschaftseinheit nachgedacht werden. Dabei sind die in dem Film gezeigten nordamerikanischen Unternehmen sogar noch unter besserer Kontrolle durch die Zivilgesellschaft als deutsche Kapitalgesellschaften. Der Beitrag "Das Dogma der unschuldigen Unternehmen" weist darauf hin, dass Deutschland eines der wenigen Industrieländer ist, in dem kein Unternehmensstrafrecht existiert. Es können lediglich natürliche Personen, d.h. Mitarbeiter/innen von Kapitalgesellschaften, für Straftaten belangt werden, während die Unternehmen bestenfalls für Ordnungswidrigkeiten bestraft werden kann. Unter Juristen ist demnach unstrittig, dass freiwillige CSR-Leitlinien bei weitem weniger wirksam als ein staatliches Unternehmensstrafrecht sind.
Bunjes, Miriam: "Das Dogma der unschuldigen Unternehmen." Frankfurter Rundschau vom 11.11.2014, Seite 3.

(24) Grafik aus: Meadows, Donella/Randers, Jörgen/ Meadows, Dennis: Grenzen des Wachstums - Das 30-Jahre-Update. Seite 172.

(25) Ebenda, Seite 256.

(26) Der Human Welfare Index, den die Autoren Meadows/Meadows/Randers in ihren Studien verwenden, deckt sich nicht mit den sonst üblichen alternativen Wohlfahrtsindices. Er ergibt sich aus der Summe von Lebenserwartung, einem Bildungsindex und dem sonst üblichen Bruttoinlandsprodukt, geteilt durch drei. http://www.population-growth-migration.info/essays/limits.htm

(27) BDI-Präsident Keitel nach Kopenhagen zum EU-Umweltrat: "Deutsche Industrie steht zu hohen Anstrengungen und bietet Politik Unterstützung an" Pressemeldung vom 22.12.2009.
http://www.trading-house.net/news/wirtschaft/bdi-praesident-bdi-praesident-keitel-nach-kopenhagen-zum-20818555.html
Obamas zahnloser Klima-Deal. Pressemeldung von N24. http://www.n24.de/news/newsitem_5676121.html

(28) Arbeitgeber finanzieren journalistische Inhalte. http://www3.ndr.de/sendungen/zapp/archiv/medien_politik/zapp672.html

(29) Angriff der Schleichwerber - Die "Initiative Neue Soziale Marktwirtschaft" beweist immer wieder ihre perfide Kampagnenfähigkeit. Von Magnus-Sebastian Kutz und Sabine Nehls. Frankfurter Rundschau, Dokumentation, 9. Januar 2007. http://www.sozialwiss.uni-hamburg.de/publish/IpW/Workgroups/Medien/MitarbeiterInnen/Magnus/insm.htm

(30) http://www.artfond.de/reinhardmohn.htm

(31) Eberhard von Koerber: “Chancen oder Grenzen des Wachstums – Verträgliches Wachstum für das 21. Jahrhundert.” In: “Chancen des Wachstums”. Hrsg.: Beatrice Weder di Mauro. 2008, S. 265.

(32) Reinhard Bütikofer/Katrin Göring-Eckardt: Grünes Wachstum.
http://www.gruene-partei.de/cms/archiv/dok/20/20772.gruenes_wachstum.htm

(33) Anforderungen des Deutschen Gewerkschaftsbundes an die deutsche EU-Ratspräsidentschaft 2007
Beschluss des DGB-Bundesvorstandes vom 5. September 2006
http://international.verdi.de/archiv/deutsche_ratspraesidentschaft/nachhaltiges_wachstum_schaffen

(34) HWWI sieht noch kein nachhaltiges Wachstum. In: Die Welt Online vom 8.10.2009.
http://www.welt.de/hamburg/article4779659/HWWI-sieht-noch-kein-nachhaltiges-Wachstum.html

(35) Eberhard von Koerber: “Chancen oder Grenzen des Wachstums – Verträgliches Wachstum für das 21. Jahrhundert.” In: “Chancen des Wachstums”. Hrsg.: Beatrice Weder di Mauro. 2008, S. 250.

(36) “Wirtschaft wächst stärker als Stromverbrauch”.
http://www.stromseite.de/energiemarkt-nachrichten/wirtschaft-waechst-staerker-als-stromverbrauch_590.html
"Entkopplung von Wirtschaftswachstum und Energieverbrauch hält an.” Pressemeldung des Statistischen Bundesamtes am 5. Juni 2003. http://www.energieportal24.de/artikel_620.htm

(37) Paech, Niko: Wachstum oder Wohlstand? – Vortrag gehalten am Vortrag im Rahmen der Fachtagung „Mit Wachstum aus der Krise?” Evangelische Akademie Bad Boll, 7. November 2009.

(38) “Wachstum und Umweltbelastung: Findet eine Entkoppelung statt?” Studie des Schweizer Bundesamtes für Umwelt (BUWAL) http://ecoglobe.ch/economics/d/entk5d25.htm

(39) Paech, Niko: Wachstum oder Wohlstand? – Vortrag gehalten am Vortrag im Rahmen der Fachtagung „Mit Wachstum aus der Krise?” Evangelische Akademie Bad Boll, 7. November 2009.

(40) Fred Luks: “Stationärer Zustand, 'Steady-State' und Scale.” In: Costanza, Robert et. al: “Einführung in die ökologische Ökonomik.” 2001, S. 37f. Im Übrigen steuert Deutschland allein deshalb auf Nullwachstum des BIP zu, als die Bevölkerungsentwicklung für die kommenden Jahrzehnte als schrumpfend prognostiziert wird. Der Einfluss des Bevölkerungswachstums auf die Steigerungsraten des BIP wird gemeinhin unterschätzt. Insofern wird es Zeit, Nullwachstum oder Schrumpfung als normale, durchaus begrüßenswerte Entwicklungen zu akzeptieren und die Panik davor zu verlieren. Allerdings erfordert diese Erkenntnis durchaus ein Umsteuern bei der Finanzierung von künftigen Staatsausgaben.

(41) http://wilhelmlorenz.de/lehre/veranstaltungen/Folien/VWL2/VWL%202%20-%202.pdf

(42) Grafik aus: Baedeker, Carolin / Kalff, Michael / Welfens, Maria J.: "Mips für Kids - Zukunftsfähige Konsum- und Lebensstile als Unterrichtsprojekt". München 2002, S. 40.

(43) Nach: Scherhorn, Gerhard: “Die Sehnsucht nach unschädlichem Wachstum – ist sie erfüllbar? Plädoyer für eine ehrliche Nachhaltigkeitspolitik.” Vortrag im Rahmen der Mündener Gespräche zum Thema “Mit Wachstum aus der Finanzkrise in eine weitere Umweltzerstörung?” am 20. März 2010 in Fuldatal-Simmershausen.

Druckversion | Sitemap
© VWL-Nachhaltig